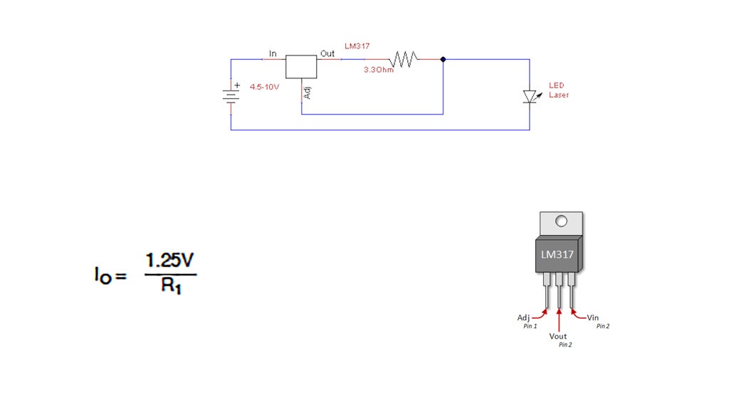
Also, not every person has a DVD burner capable of changing the booktype to DVDROM, so in that case, DVDRs offer the best chance of being readable in commercial DVD players, especially since DVDR with TOC at the beginning is in line with the DVD spec for playability in DVD players with the DVD logo on them 223 Take a 15 volt battery and hook it up to the diode to be sure Neither diode will lase, but the one that is red will look like a red LED Of course, I still do not recommend looking into either one The negative pin on the diode is attached to the case so that one is easy to figure out One of the pins is for a photo diode, and the otherSir i get laser diode from dvd to make a laser burner and i made circut with lm 317 10 om ris 47mf35v capbut when i give 6 v lase diod just red not burning much wher i am wrong pl help me Reply admin at 1129 am

How To Make Laser Light From Dvd Burning Laser Light At Home With Dvd Youtube
Dvd writer laser cutter
Dvd writer laser cutter-What you can find in various drives In DVDRW drives there are 2 burning laser diodes red for burning of DVD and infrared for burning of CD The DVDROM drives (reading only) can only offer you a weak red diode like 1mW they are good only to produce pointers or very faint laser First thing first We need to take off a laser diode from dvd driver, open it, find moving part with lenses, usually there is you'll see 2 diodes IR for CD and just red for DVD, carefully take them from hit sinks, better before you start doing that solder together all the diode's terminals, in order to prevent damage from static electricity



Dvd Laser Diode Laser Pointers
Good question With a LightScribe enabled drive and special LightScribe media, a disc can be inserted in the drive upsidedown and the laser can burn anWiz Electronics Inc 5273A Buford Hwy, Doraville, Georgia , USA 1 (8) (Support) (Support)1000 Universal Labels CD/DVD Labels 500 Sheets of Labels White Matte Will Work with Laser & Inkjet Printers Business Source CD/DVD Labels for Laser and Inkjet Printers Pack of 100 () 46 Choices $725 (9 new offers) Bestduplicator BDSMG5T 5 Target 24X SATA DVD Duplicator with BuiltIn 1 to 5 MDisc Support Burner 43 out
The DVD Laser Scanner Microscope is build from two DVD pickup heads The laser of the DVD head is used to illuminate the sample at a tiny spot, focused with the DVD heads own focusing mechanism The deviation of the laser is done by the pickup heads lens moving coils A special case is the confocal laser scanning microscopy that enables the DVD writer laser temperature??? Quote In the mechanic you can find two laser diode capable of burning the items One is infrared (CD burner) and one red (DVD burner) Both diodes have about the same order of magnitude performance and thermal effects (maybe the infra burn a little more) Light from the infrared (IR) one is almost invisible (and therefore very dangerous !!!)
Stephanie has an *awesome* laser project, turn a DVD burner into a high powered laser – "The laser pictured above has a peak output measured at 225 mW (average output 0 mW)It's a visible red at about 650nm It can light matches, pop balloons, cutYou scratch that lense you are buying a whole new DVD DVD recorders are a popular method of capturing from laserdisc These recorders look and act like standard DVD players, but they have a builtin burner and A/V inputs Most models have audio in, composite video in, and svideo in, so the majority of your devices will be covered It is good to have one with a variety of recording modes




Laser Lens Of Dvd Drive Macro Stock Photo Picture And Royalty Free Image Image



1
Nero Burning ROM, commonly called Nero, is an optical disc authoring program for Microsoft Windows by Nero AG (formerly Ahead Software) located in Germany This CD is a stripped down OEM version of Nero 7, that was bundled with a DVD burner Topics disc image, software, oemDVD combination pickup heads The drivers consist of three input channels, an RF oscillator, and two precision currentamplifier outputs to drive the CD and DVD laser diodes The MAX94/MAX9484 support multiple CD and DVD read/write standards, such as CDR/RW, DVDR, DVDR, DVDRW, DVDRW, and DVDRAM by Re A high power laser come from a DVD burner?




Build A Cutting Laser From An Old Pc Hackaday




How To Make A Burning Laser 9 Steps With Pictures Wikihow
Photo A CD/DVD writer/rewriter has a much more sophisticated laser read/write head than an ordinary CD/DVD player Depending on the type of player, the read/write head needs to be able to read ordinary CDs and DVDs, recordable discs, and rewritable discs—so it really needs to be capable of several quite different reading and writing operationsThe laser diode should never be turned on if it is not placed in a sufficiently large metal cover this serves as a heat sink!Dissection of a DVD writer Ok, here is the 'Victim' a Sony DWD28Q 16x dual layer DVD writer And the underside Now remove the four Philips screws & void the warranty seal ;) Now release the left hand PCB First release the zif as shown by pushing the brown bar to the right Release the PCB retaining catch and lift the PCB upwards




Extracted The Laser Diode Crystal From A Burning Dvd Laser Electronics




Powerful Burning Laser 5 Steps With Pictures Instructables
LightScribe That fancy feature on your CD/DVD burner that writes a monochrome image onto the label side of your CDR or DVDR, yet somehow you know nothing about it nor how to use it How does it work? Relatively highpower red laser diodes should last much longer than 1500 hours You probably already know this, but heat really shortens the lifetime of the lasers If you can, try and keep your next DVD burner as cool as possible during writing away from heating vents, maybe use a little fan to keep air circulating Thor Guest In general, there's not an awful lot you can do to 'test' an optical block, as such In general, if the unit plays CDs but not DVDs, or, more rarely, the other way round, you have a better than even chance that it's the laser (optical block) that's at fault If your player is used a fair bit, then 3



Q Tbn And9gcqmkvxn Xfusm6dgol2tnxl0rorefwtn7oo X7gtovuvtxfatre Usqp Cau




How To Get The Laser Diode Out Of Laptop Dvd Burner Youtube
CAUTION The laser used in the writer can damage your eyes Do not attempt to open the cover To reduce the risk of electric shock, do not CDR, DVDR, and DVDR discs cannot be rewritten 73 Please check the type of disc that is being used Please refer to Specifications section to ensure that the disc type is supported by this driveMost DVD writers use a 405nm Violet laser to burn discs 405nm lasers are excellent for engraving, as they are easily the most focusable wavelength of laser you'll find on the market today Power is another concern Especially with the 405nm lasers, you NEED eye protection1x laser diode driver – $ on eBay;




File Slimline Dvd Burner Laser Large Top Pnr 02 Jpg Wikimedia Commons




Dvd Laser Diode Used To Build A Laser Engraver Hackaday
1x breadboard – $500;LightScribe Software (System and Labeling) 1 A LightScribe DVD/Bluray Drive To create LightScribe labels no ordinary DVD writer will do You must have a LightScribe Enabled DVD WriterA LightScribe Enabled DVD drive ;



Dvd Laser Diode Laser Pointers




Laser Lens Replacement For Hp Dvd1260 Multiformat Dvd Writer Record Laser Head Lasereinheit Dvd 1260 Drive Optical Pickup Lens For Cctv Camera Lens 70 0lens Clock Aliexpress
The voltage drop of a DVD burner laser diode is around 25 volts So if you want to power your laser with 45 volts, you plug those numbers into the formula 45 (battery voltage) 25 (Voltage drop of laser diode) / 0 (0ma, good current for a DVD burner laser diode) = 10 (resistor value in ohms) So you would need a 10 ohm resistor in your flashlight The diode is pulled from a DVD writer (16x or faster), with the power supply unit, and heat sinks from the processor and GPU being used as well You'll also need a The "eye" shoots a laser at a given wavelength (your DVD player will adjust the wavelength to read various "layers" of the disc, but this is unimportant for our understanding) at the disc The disc then bounces the light back, or diffuses it, for a 1 or a 0 – I'm not sure which way around it is, but again, this is unimportant for




How To Make A Burning Laser 9 Steps With Pictures Wikihow




How To Make Laser Light From Dvd Burning Laser Light At Home With Dvd Youtube
You should know that, the standard DVD can only store 480p videos So there is no doubt that, Bluray can give you more depth, a wide range of color shades, and more details while playing Bluray relies on the Blue Laser technology and sophisticated compression to store high definition videos DVD utilizes the Red Laser technologyBy the guy, in Amateur Science Share Followers 0 Open the DVDRom bay on your laptop Very carefully remove any dust or debris from the area around the laser head with a cue tip or gentle microfibre cloth, like the type used for cleaning monitors or lenses BE GENTLE!




Laser Head Cd Dvd Drive High Resolution Stock Photography And Images Alamy




How To Extract Laser Diodes From Dvd Burner Housings And Put It Into An Aixiz Housing Youtube
The DVD Laser Engraver project was born 2x CD/DVD drives (one must be a DVD writer – $00 used;What You Can Do with the DVD Writer Archive data files onto recordable or rewritable DVDs or CDs Archive images and videos onto recordable or rewritable DVDs or CDs Record digital video or slide shows onto DVDR, DVDRW, DVDR, and DVDRW discs Read DVDR, DVDRW, DVDR, DVDRW, CDR and CDRW discs Play music CDs Play VCD & DVD movies465 Inch FullFace CD/DVD Labels & Spine Label Pack of 0 Sets of CD/DVD Stickers, 100 Sheets Inkjet/Laser Printer Online Labels 45 out of 5 stars 155 $14




Loneoceans Laboratories A Little Red Laser




How To Make Laser From Laptop Dvd Drive Youtube
Here is a small video where I use another laser diode https//youtube/DSwHNErjv4Previous video https//youtube/XCnI6ZOYKesConstant Cur Recently, I opened up a DVD writer drive for curiosity to see its insides and mechanisms While the drive casing was open, I plugged SATA power and signal cables to it to see it in action (opening and closing the tray while the laser/lens unit is trying to check if a valid disk is inserted or the first few seconds that the lens unit moves on the rail with the spindle spinning)Recorders use a laser (usually 650 nm red) to read and write DVDs The reading laser is usually not stronger than 5 mW, while the writing laser is considerably more powerful The faster the writing speed is rated, the stronger the laser DVD burner lasers often peak at about mW in continuous wave (some are pulsed)




Controlling The Dvd Laser And Lens The Dvd Laser Was Controlled Using Download Scientific Diagram




How To Get The Laser Diode Out Of A Dvd Burner Youtube
DVD writer laser temperature???LG Slim Portable Bluray/ DVD Writer w/ 3D Bluray Disk Playback and MDISC Support 4 / 5 (3 reviews) SKU Usually ships in 57 business days $ Compare Item GH24NSC0B 24x Internal DVD Rewritable SATA Drive> Select 2 to compareCompatible Media Epson printers are compatible with various brands of inkjet printable CDs, DVDs and Bluray discs, including Memorex, Imation, Maxell, TDK, Verbatim, Mitsui, Ritek, Taiyo Yuden and others However, results may vary as manufacturers of inkjet printable CDs, DVDs and Bluray discs may alter the printable surface without notice




Laser Pcb Exposer Built From Cd Rom Drives Hackaday



How To Determine If The Optical Drive In The Computer Is A Blu Ray Disc Optical Disc Drive Sony Usa
It's a laser engraver built from a DVD burner diode It turned out so well we wonder what other projects he's forgotten to tip us off about? You can use a CD/DVD Drive Cleaner kit to help clean the disc drive, which can be purchased at many office supply stores and electronics stores Below is a listing of software programs available designed to test your computer's CD and DVD drives and discs CDRoller Great program that is used to test and, if needed, recover data from CDs and DVDsDvd Writer Laser Software Complete CD & DVD Writer v15 Complete CD & DVD Writer (burner) is an easytouse CD and DVD writing software to burn your data (zip, exe, doc, etc), image (iso, cue/bin) and audio (wav) files to CD or DVD



3dpile A 40 Diy Laser Engraver By Thezippyman Thingiverse




Fun With Lasers Part 1 Extracting A Dvd Rw Laser Diode
It only takes around 3035 mw to burn a disc The difference with DVD burners is the wavelength, not the power A CD burner uses a 780nm nearIR diode while a DVD burner uses a 650nm red diode I'd pass on that dealCompact laser pointer module from the notebook DVDRW drive Laser module from notebook on heatsink for better cooling Laser module on heatsink The negative wire is soldered to the module body to avoid unnecessary diode soldering Finally, some Videos Ignition of 5 matches and burning the plastic Notebook DVDRW disassembly instructions video




A Schematic Of An Optical Pickup Displaying The Laser Diode The Download Scientific Diagram




File Slimline Dvd Burner Laser Below Pnr 0286 Jpg Wikimedia Commons



Powerful Laser Diodes From Dvd Rw Drive




Fun With Lasers Part 1 Extracting A Dvd Rw Laser Diode




Coupling The Microfluidics And The Dvd Writer A Schematic Of The Download Scientific Diagram



1



Laser Diode Power Output Based On Dvd R Rw Specs



Laser Diodes From Cd Rw Drives Can Cut And Burn




Hacking Cd Dvd Blu Ray Optical Pickup Unit Opu For Fun And Scientific Research Youtube




Cd Dvd Electromechanical System Dummies




Fun With Lasers Part 1 Extracting A Dvd Rw Laser Diode




How To Make Burning Laser From Dvd Player Youtube




Fun With Lasers Part 2 Powering A Dvd Rw Laser Diode




X Ex Com Tutorial How To Tweak The Dvd Drive Laser



Powerful Laser Diodes From Dvd Rw Drive




How To Make A Laser With Pictures Wikihow



Powerful Laser Diodes From Dvd Rw Drive




Dvd Drive Based Laser Scanning Microscope Lotlabor Jena




Gao Guangyan S Projects Page Project 405 The Quest For A Violet Laser




41j Blog Blog Archive Playing With Dvd Rw Laser Diodes



Powerful Laser Diodes From Dvd Rw Drive




Powerful Burning Laser 5 Steps With Pictures Instructables




Optical Disc Drive Wikipedia




How To Fix Dvd Writer Not Identifying The Cd Dvd Media




How To Make A Burning Laser 9 Steps With Pictures Wikihow




Powerful Burning Laser 5 Steps With Pictures Instructables




Powerful Burning Laser 5 Steps With Pictures Instructables




A Diy Laser Engraver Build Using Dvd And Cd Rom Writer Use Arduino For Projects




How To Make A Burning Laser 9 Steps With Pictures Wikihow




Sciencing Dvd Rw Laser Diodes Hackaday



Powerful Laser Diodes From Dvd Rw Drive




Loneoceans Laboratories A Little Red Laser




Dvd Laser High Resolution Stock Photography And Images Alamy




Powerful Burning Laser 5 Steps With Pictures Instructables



Powerful Laser Diodes From Dvd Rw Drive




Optical Disc Drive Wikipedia




Inside A Dvd Drive And Its Burning Laser Youtube




Sam S Cd Faq Components Html Diagrams Photos And Schematics




Steps To Make A Cutting Laser From The Cd Rom Hardware Rdtk Net




Dvd Drives Including An Internal Or External Dvd Burner




New Laser Len For Lg Gh22ns50 22x Sata Dvd Burner Writer Dual Layer Optical Pickup For Gh22 Repair Part Lens Ir Lens Laserlens Optical Aliexpress




File Mobile Cd And Dvd Drive Laser Unit Jpg Wikimedia Commons




Cdrom Reader Photos Free Royalty Free Stock Photos From Dreamstime



Laser Diodes From Cd Rw Drives Can Cut And Burn




How Do Cd And Dvd Players Work Explain That Stuff




Bare Basic Cd And Dvd Burning Laser Diodes How To Use All Their Types Youtube




Laser Head Of Cd Dvd Drive Macro Shot Stock Photo Alamy




Hacked Laser Diode From Dvd Burner Constant Current Source Youtube




How Do I Clean A Dvd Recorder S Laser Lens Videohelp Forum




Original New Sf Db10 Db10slo Dvd Rw Optical Laser Pickup Db10 For Dvd Writer Pickup Aliexpress




How To Make Laser From Laptop Dvd Drive Instructables



Powerful Laser Diodes From Dvd Rw Drive




How To Make A Diy Burning Laser From A Old Dvd Drive Youtube




Sam S Cd Faq Components Html Diagrams Photos And Schematics




Powerful Burning Laser 5 Steps With Pictures Instructables




Invisible Laser Radiation In Dvd Drives Electronics Forum Circuits Projects And Microcontrollers




How To Make Cnc Laser Engraver Diy From Dvd Drive Youtube



Powerful Laser Diodes From Dvd Rw Drive




Powerful Burning Laser 5 Steps With Pictures Instructables



Laser Diodes From Cd Rw Drives Can Cut And Burn



Powerful Laser Diodes From Dvd Rw Drive



Dissection Of A Dvd Writer




Optical Laser Len For Sony Rdr Gx380 Dvd Recorder Rdr Gx380 Rom Burner Pickup Lens For Sony Lens Opticallens Laser Aliexpress



Powerful Laser Diodes From Dvd Rw Drive




How Powerful Is A Dvd Burner Laser Youtube




How To Make A Powerful Burning Laser For Cheap 5 Steps Instructables




Sciencing Dvd Rw Laser Diodes Hackaday




Removing A Laser Diode From A Dvd Youtube




Loneoceans Laboratories A Little Red Laser




Burning Laser From Dvd Writer Youtube




A Driver Without Any Power Laser Pointers



Search Q Dvd Player 4 Pin Laser Diode Pinout Tbm Isch




Laser Head Cd Dvd Drive High Resolution Stock Photography And Images Alamy




Laser Burn With Dvd Writer Electronics Projects Circuits




Powerful Burning Laser 5 Steps With Pictures Instructables




Gao Guangyan S Projects Page Project 405 The Quest For A Violet Laser



Figuring Out The Pinout Of A Class 1 Laser Salvaged From A Dvd Drive Laser Pointers




Hama Dvd Rom Laser Cleaning Disc Amazon Co Uk Electronics Photo




How To Make A Burning Laser 9 Steps With Pictures Wikihow




Davide Gironi 38mm X 38mm Laser Engraver Build Using Cd Rom Writer On Atmega328p
0 件のコメント:
コメントを投稿